退役军人优待证有什么待遇 优待证可以享受七大优待
导读:退役军人优待证有什么待遇,一个生活小知识,为大家介绍优待证可以享受七大优待和退役军人优待证有什么待遇的介绍,下面为详细的介绍。 有老兵说优待证用处不大,优待证至少7大优待,用对了
退役军人优待证有什么待遇
一个生活小知识,为大家介绍优待证可以享受七大优待和退役军人优待证有什么待遇的介绍,下面为详细的介绍。
有老兵说优待证用处不大,优待证至少7大优待,用对了省很多钱。
退役军人优待证按照国家统一要求,目前退役军人和优抚对象正在信息采集,很多老兵已经完成这一项工作,还有部分的确还没有开始。
很多老兵关心的优待证到底有哪些优待?
还有的老兵竟然把老年证拿来和优待证相比,说优待证没什么作用,其实是两个不同的概念。
今天我们一起分享一下优待证有七大优待,和战友们分享一下:

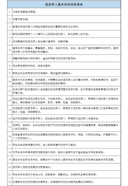
首先让大家了解一下优待证优待项目分为两种,一个是国家层面规定的优待目录,二是各省规定的优待目,我把国家规定的优待目录展示给大家看一下。各省的都不一样,你可以自行查询。

优待证的七大优待请老兵查收
第一个优待是:我们经常出门的战友都知道,退役军人和优抚对象在做火车、公路、航空、旅游风景区、博物馆、及银行单位等都张贴明显标志。军人和退役军人优先服务。

第二个优待是:和每位老兵的健康有直接联系,现在各大医院每天患者都是很多,排队大大占用了很多时间,退役老兵可以享受提前挂号的服务。




